elecena.pl

Automotive EMC-optimized CAN transceiver

Texas Instruments

Automotive EMC-optimized CAN transceiver RSS Sample
  • Darmowa próbka
MPN:
SN65HVDA1040B-Q1
Producent:
TEXAS INSTRUMENTS
Dodany do bazy:
Ostatnio widziany:

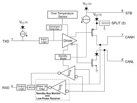
The SN65HVDA1040B-Q1 device meets or exceeds the specifications of the ISO 11898 standard for use in applications employing a controller area network (CAN). As a CAN transceiver, this device provides differential transmit capability to the bus and differential receive capability to a CAN controller at signaling rates up to 1 megabit per second (Mbps). The signaling rate of a line is the number of voltage transitions that are made per second, expressed in the units bps (bits per second).

The device is designed for operation in especially harsh environments and includes many device protection features such as undervoltage lock out (UVLO), over-temperature thermal shutdown, wide common-mode range, and loss of ground protection. The bus pins are also protected against external cross-wiring, shorts to –27 V to 40 V, and voltage transients according to ISO 7637. The device is qualified for use in automotive applications.

Elecena nie prowadzi sprzedaży elementów elektronicznych, ani w niej nie pośredniczy.

Produkt pochodzi z oferty sklepu