CAN FD controller with integrated transceiver
Texas Instruments
RSS
Sample
- Darmowa próbka
- MPN:
- TCAN4550
- Producent:
- TEXAS INSTRUMENTS
- Dodany do bazy:
- Ostatnio widziany:
Sugerowane produkty dla tcan4550
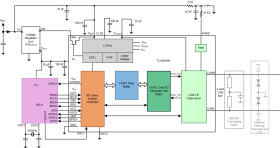
The TCAN4550 is a CAN FD controller with an integrated CAN FD transceiver supporting data rates up to 8 Mbps. The CAN FD controller meets the specifications of the ISO11898-1:2015 high speed controller area network (CAN) data link layer and meets the physical layer requirements of the ISO11898–2:2016 high speed CAN specification. The TCAN4550 provides an interface between the CAN bus and the system processor through serial peripheral interface (SPI), supporting both classic CAN and CAN FD, allowing port expansion or CAN support with processors that do not support CAN FD. The TCAN4550 provides CAN FD transceiver functionality: differential transmit capability to the bus and differential receive capability from the bus. The device supports wake up via local wake up (LWU) and bus wake using the CAN bus implementing the ISO11898-2:2016 Wake Up Pattern (WUP).
The device includes many protection features providing device and CAN bus robustness. These features include failsafe , internal dominant state timeout, wide bus operating range and a time-out watchdog as examples.
Elecena nie prowadzi sprzedaży elementów elektronicznych, ani w niej nie pośredniczy.
Produkt pochodzi z oferty sklepu Texas Instruments