elecena.pl

Digital sensor output driver with integrated surge protection and 3.3-V LDO output

Texas Instruments

Digital sensor output driver with integrated surge protection and 3.3-V LDO output RSS Sample
  • Darmowa próbka
MPN:
TIOS1013
Producent:
TEXAS INSTRUMENTS
Dodany do bazy:
Ostatnio widziany:

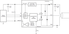
The TIOS101(x) devices are configurable as high-side, low-side or push-pull drivers. These devices are capable of withstanding up to 1.2 kV (500 Ω) of IEC 61000-4-5 surge and feature integrated reverse polarity protection.

A simple pin-programmable interface allows easy interfacing to the controller circuits. The output current limit can be configured using an external resistor.

Fault reporting and internal protection functions are provided for under voltage, over circuit current and over temperature.

Elecena nie prowadzi sprzedaży elementów elektronicznych, ani w niej nie pośredniczy.

Produkt pochodzi z oferty sklepu