elecena.pl

2.8-V to 22-V, 62-mΩ, 3-A, power mux with seamless switchover

Texas Instruments

2.8-V to 22-V, 62-mΩ, 3-A, power mux with seamless switchover RSS Sample
  • Darmowa próbka
MPN:
TPS2120
Producent:
TEXAS INSTRUMENTS
Dodany do bazy:
Ostatnio widziany:

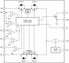
The TPS212x devices are Dual-Input, Single-Output (DISO) Power Multiplexer (MUX) that are well suited for a variety of systems having multiple power sources. The devices will Automatically Detect, Select, and Seamlessly Transition between available inputs.

Priority can be automatically given to the highest input voltage or manually assigned to a lower voltage input to support both ORing and Source Selection operations. A priority voltage supervisor is used to select an input source.

An Ideal Diode operation is used to seamlessly transition between input sources. During switchover, the voltage drop is controlled to block reverse current before it happens and provide uninterrupted power to the load with minimal hold-up capacitance.

Current limiting is used during startup and switchover to protect against overcurrent events, and also protects the device during normal operation. The output current limit can be adjusted with a single external resistor.

The TPS212x devices are available in WCSP and small VQFN-HR package options characterized for operation for a temperature range of –40°C to 125°C.

Elecena nie prowadzi sprzedaży elementów elektronicznych, ani w niej nie pośredniczy.

Produkt pochodzi z oferty sklepu