5.5-V, 2-A, 60-mΩ, 10-nA leakage load switch with output discharge
Texas Instruments
RSS
Sample
- Darmowa próbka
- MPN:
- TPS22916
- Producent:
- TEXAS INSTRUMENTS
- Dodany do bazy:
- Ostatnio widziany:
Sugerowane produkty dla tps22916
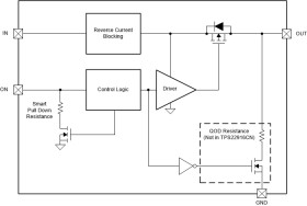
The TPS22916xx is a small, single channel load switch using a low leakage P-Channel MOSFET for minimum power loss. Advanced gate control design supports operating voltages as low as 1 V with minimal increase in ON-resistance and power loss.
Multiple timing options are available to support various system loading conditions. For heavy capacitive loads, the slow turn-on timing in the C version minimizes the inrush current. In cases with light capacitive loads, the fast timing in the B version reduces required wait time.
The switch ON state is controlled by a digital input that is capable of interfacing directly with low-voltage control signals. Both Active High and Active Low (L) versions are available. When power is first applied, a smart pulldown is used to keep the ON pin from floating until system sequencing is complete. AFter the ON pin is deliberately driven high (≥VIH), the smart pulldown is disconnected to prevent unnecessary power loss.
The TPS22916xx is available in a small, space saving 0.78 mm × 0.78 mm, 0.4-mm pitch, 0.5-mm height 4-pin Wafer-Chip-Scale (WCSP) package (YFP). The device is characterized for operation over a temperature range of –40°C to +85°C.
Elecena nie prowadzi sprzedaży elementów elektronicznych, ani w niej nie pośredniczy.
Produkt pochodzi z oferty sklepu Texas Instruments