elecena.pl

Automotive, standard programmable watchdog timer with enable

Texas Instruments

Automotive, standard programmable watchdog timer with enable RSS Sample
  • Darmowa próbka
MPN:
TPS3431-Q1
Producent:
TEXAS INSTRUMENTS
Dodany do bazy:
Ostatnio widziany:

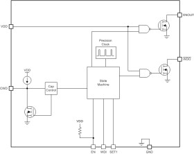
The TPS3431-Q1 is a standard automotive programmable watchdog timer with an enable feature for automotive applications. The watchdog timeout features a 15% accuracy, high-precision timing (–40°C to +125°C) and 2.5% typical at 25°C. The watchdog timeout can be programmed either by an external capacitor, or by factory-programmed default delay settings. The watchdog can be disabled via the Enable pin or the SET logic pins to avoid undesired watchdog timeouts during the development process.

The TPS3431-Q1 is available in a small 3.00-mm × 3.00-mm, 8-pin VSON package. The TPS3431-Q1 features wettable flanks for easy optical inspection.

Elecena nie prowadzi sprzedaży elementów elektronicznych, ani w niej nie pośredniczy.

Produkt pochodzi z oferty sklepu