elecena.pl

Nanopower high-input voltage supervisor with manual reset and programmable-reset time delay

Texas Instruments

Nanopower high-input voltage supervisor with manual reset and programmable-reset time delay RSS Sample
  • Darmowa próbka
MPN:
TPS3840
Producent:
TEXAS INSTRUMENTS
Dodany do bazy:
Ostatnio widziany:

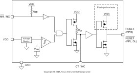
Wide Vin allows monitoring 9V rails or batteries without external components and 24V rails with external resistors. Nano-Iq extends battery life for low power applications and minimizes current consumption when using external resistors. Fast start-up delay allows the detection of a voltage fault before the rest of the system powers up providing maximum safety in hazardous start-up fault conditions. Low Power-on-Reset (VPOR) prevents false resets, premature enable or turn-on of next device, and proper transistor control during power-up and power-down.

Reset output signal is asserted when the voltage at VDD drops below the negative voltage threshold (VIT-) or when manual reset (MR) is pulled to a low logic (VMRL). Reset signal is cleared when VDD rise above VIT- plus hysteresis (VIT+) and manual reset is floating or above VMRH and the reset time delay (tD) expires. Reset time delay can be programmed by connecting a capacitor between CT pin and ground. For a fast reset CT pin can be left floating.

Additional features: Built-in glitch immunity protection for MR and VDD, built-in hysteresis, low open-drain output leakage current (ILKG(OD)).

Elecena nie prowadzi sprzedaży elementów elektronicznych, ani w niej nie pośredniczy.

Produkt pochodzi z oferty sklepu