elecena.pl

Automotive high-input voltage supervisor with manual reset and programmable-reset time delay

Texas Instruments

Automotive high-input voltage supervisor with manual reset and programmable-reset time delay RSS Sample
  • Darmowa próbka
MPN:
TPS3840-Q1
Producent:
TEXAS INSTRUMENTS
Dodany do bazy:
Ostatnio widziany:

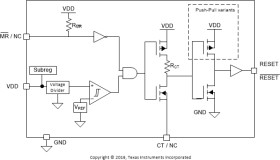
The TPS3840-Q1 family of voltage supervisors or reset ICs can operate at high voltage levels while maintaining very low quiescent current across the whole VDD and temperature range. TPS3840-Q1 offers best combination of low power consumption, high accuracy and low propagation delay (tpHL= 30 µs typical).

Reset output signal is asserted when the voltage at VDD drops below the negative voltage threshold (VIT-) or when manual reset is pulled to a low logic (VMRL). Reset signal is cleared when VDD rise above VIT- plus hysteresis (VIT+) and manual reset (MR) is floating or above VMRH and the reset time delay (tD) expires. Reset time delay can be programmed by connecting a capacitor between CT pin and ground. For a fast reset CT pin can be left floating.

Additional features: Low power-on reset voltage (VPOR), built-in glitch immunity protection for MR and VDD, built-in hysteresis, low open-drain output leakage current (ILKG(OD)). TPS3840-Q1 is a perfect voltage monitoring solution for automotive applications and battery-powered / low power applications.

Elecena nie prowadzi sprzedaży elementów elektronicznych, ani w niej nie pośredniczy.

Produkt pochodzi z oferty sklepu