elecena.pl

Mid Range Input (4.5V-28V) up to 1 MHz Frequency Synchronous Buck Controller, source/sink

Texas Instruments

Mid Range Input (4.5V-28V) up to 1 MHz Frequency Synchronous Buck Controller, source/sink RSS Sample
  • Darmowa próbka
MPN:
TPS40071
Producent:
TEXAS INSTRUMENTS
Dodany do bazy:
Ostatnio widziany:

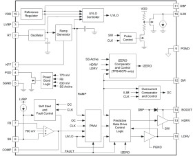
The TPS4007x is a mid voltage, wide input (4.5 V to 28 V), synchronous, step-down converter.

The TPS4007x offers design flexibility with a variety of user programmable functions, including; soft-start, UVLO, operating frequency, voltage feed-forward and high-side FET sensed short circuit protection.

The TPS4007x incorporates MOSFET gate drivers for external N-channel high-side and synchronous rectifier (SR) MOSFETs. Gate drive logic incorporates predictive anti-cross conduction circuitry to prevent simultaneous high-side and synchronous rectifier conduction, while minimizing to eliminating current flow in the body diode of the SR FET. The TPS40071 allows the supply output to sink current at all times. The TPS40070 implements a source-only power supply.

The TPS4007x uses voltage feed-forward control techniques to provide good line regulation over a wide-input voltage range, and fast response to input line transients with near constant gain with input variation to ease loop compensation. The externally programmable short circuit protection provides fault current limiting, as well as hiccup mode operation for thermal protection in the presence of a shorted output.The TPS4007x is packaged in a 16-pin PowerPAD package for better thermal performance at higher voltages and frequencies. See SLMA002 for information on board layout for the PowerPAD package. The pcb pad that the PowerPAD solders to should be connected to GND. Due to the die attach method, the PowerPAD itself cannot be used as the device ground connection. The two device grounds must be connected as well.

Elecena nie prowadzi sprzedaży elementów elektronicznych, ani w niej nie pośredniczy.

Produkt pochodzi z oferty sklepu