elecena.pl

Synchronous rectifier controller With Ultra-Low Standby current

Texas Instruments

Synchronous rectifier controller With Ultra-Low Standby current RSS Sample
  • Darmowa próbka
MPN:
UCC24636
Producent:
TEXAS INSTRUMENTS
Dodany do bazy:
Ostatnio widziany:

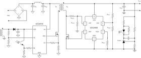
The UCC24636 SR is a compact, 6-pin secondary-side synchronous rectifier MOSFET controller and driver for high efficiency Flyback converters operating in Discontinuous (DCM) and Transition mode (TM). Unlike traditional SR controllers which measure the SR MOSFET drain voltage, UCC24636 implements a volt-second balance control method to determine the turn off transition of the SR MOSFET; hence, SR conduction time is independent of the MOSFET RDSON, parasitic inductance or ringing allowing flexibility to designers in component slelction and PCB layout. This control method enables maximum SR conduction time and highest rectifier efficiency for a given MOSFET.

The controller has built in intelligence to detect converter no load operation and automatically enters standby mode. While in standby mode, it disables the SR MOSFET and lowers its bias supply current to 110µA to further reduce overall system standby power consumption. The wide VDD operating range for the controller allows direct bias from the converter output for fixed or variable output voltage designs. This eliminates the need for an auxilliary winding on the main transformer, which simplifies the circuit design and reduces the cost.

Elecena nie prowadzi sprzedaży elementów elektronicznych, ani w niej nie pośredniczy.

Produkt pochodzi z oferty sklepu