elecena.pl

High-Efficiency Off-Line CV and CC Flyback Controller with Primary-Side Regulation (PSR)

Texas Instruments

High-Efficiency Off-Line CV and CC Flyback Controller with Primary-Side Regulation (PSR) RSS Sample
  • Darmowa próbka
MPN:
UCC28704
Producent:
TEXAS INSTRUMENTS
Dodany do bazy:
Ostatnio widziany:

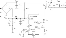
The UCC28704 Off-line flyback controller is a highly integrated, 6-pin primary-side regulated PWM controller for designing high efficiency AC-to-DC power supplies with low standby power consumption to comply with global efficiency standards. The controller has ultra-low current consumption at start-up to enable designs with <30-mW no-load input power and save standby mode energy consumption. Intelligent primary-side sensing and control enables 5% output voltage and current control without using an opto coupler or secondary-side feedback circuits.

UCC28704 incorporates an enhanced load transient response technique which helps minimize the output capacitor, reducing the overall system size and cost. The controller also eliminates the need for loop compensation components which simplify the design and debugging process for power supply designers. The converter output voltage and current is regulated to prevent overstress conditions that may damage the load or connectors. Similarly, the CCUV shutdown feature monitors for an output under voltage fault to protect connectors from over heat or burn out from soft shorts, which greatly enhance overall system reliability. Board or component over temperature protection is facilitated with an NTC interface pin.

UCC28704 can be readily used with TI secondary-side synchronous rectifier (SR) controllers at 2-A or higher output current levels for higher conversion efficiency or more compact designs.

For all available packages, see the orderable addendum at the end of the datasheet.

Elecena nie prowadzi sprzedaży elementów elektronicznych, ani w niej nie pośredniczy.

Produkt pochodzi z oferty sklepu