elecena.pl

Isolated Thermocouple Input Signal Conditioning Module

Analog Devices

Isolated Thermocouple Input Signal Conditioning Module RSS Sample
  • Darmowa próbka
MPN:
5B37
Producent:
ANALOG DEVICES
Dodany do bazy:
Ostatnio widziany:

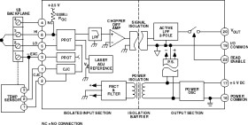
The 5B Series represents an innovative generation of low cost, high performance plug-in signal conditioners. Designed for industrial applications, these modules incorporate a new circuit design utilizing transformer-based isolation and automated surface mount manufacturing technology. They are compact, economical components whose performance exceeds that available from more expensive devices. Combining 1500 V rms continuous CMV isolation, ±0.05% calibrated accuracy, small size and low cost, the 5B Series is an attractive alternative to expensive signal conditioners and in-house designs.

All modules are hard potted and identical in pinout and size (2.25" x 2.25" x 0.60"). They can be mixed and matched, permitting users to address their exact needs, and may be changed without disturbing field wiring. The isolated input modules provide 0 V to +5 V or 65 V outputs and accept J, K, T, E, R, S and B thermocouples; 100 Ohms platinum, 10 Ohms copper and 120 Ohms nickel RTDs, full or half bridge strain gages; mV, V, 4-20 mA or 0-20 mA, and wide bandwidth (10 kHz) mV and V signals. These modules feature complete signal conditioning functions including 240 V rms input protection, filtering, chopper stabilized low drift (±1 µV/°C), amplification, 1500 V rms isolation, linearization for RTD and thermocouple (with 5B47) inputs and sensor excitation when required. The output module converts a 0 V to +5 V input to an isolated 4-20 mA or 0-20 mA process current signal. All modules feature excellent common mode rejection and meet ANSI/IEEE-C37.90.1-1989 surge withstand specs.

The 5B Series provides system designers with an easy to use solution for analog I/O in a minimum of board space. The modules' simple pinout and easy mechanical application simplify design.

There are also a number of backplanes which provide a complete signal conditioning solution for end users. Each backplane incorporates screw terminals for field wiring inputs and outputs and cold junction compensation sensors for thermocouple applications. Nineteen-inch relay rack compatible units that can hold up to sixteen modules are available.

* Accepts All Common TC Input (J, K, T, E, R, S, B)

Elecena nie prowadzi sprzedaży elementów elektronicznych, ani w niej nie pośredniczy.

Produkt pochodzi z oferty sklepu