10.7 Gbps Low Noise, High Gain Transimpedance Amplifier IC with Performance Monitor
Analog Devices
RSS
Sample
- Darmowa próbka
- MPN:
- ADN2820
- Producent:
- ANALOG DEVICES
- Dodany do bazy:
- Ostatnio widziany:
Sugerowane produkty dla adn2820
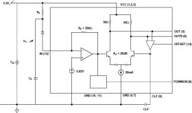
The ADN2820 is a compact, high performance SiGe transimpedance amplifier (TIA) optimized for 10 Gbps metro access and Ethernet applications. It is a single-chip solution for detecting photodiode current with a high gain differential output voltage for use in any optical module. With exceptionally low input noise and a high transimpedance, the ADN2820 can directly drive a CDR or transceiver without need of an external post amplifier. Not only is overall performance augmented by the elimination of noise contribution from the post amplifier, but design complexity is simplified and manufacturability improved with reduced space and power consumption. The feature set of the ADN2820 includes functionality previously found in post amplifiers, providing the same level of flexibility as more complex solutions. Slice (offset) adjust is included to minimize duty cycle distortion, while an analog power monitor is incorporated to enable loss of power alarms.
The ADN2820 operates from a single power supply at +3.3V. It is available in die form.
* Technology: high performance SiGe
* Bandwidth: 9 GHz
* Input noise current density: 1.0 µA
Optical sensitivity: -19.3 dBm
* Differential transimpedance: 5000 V/A
* Input current overload: 2.8 mA p-p
* Power dissipation: 200 mW
* Linear input range: 0.15 mA p-p
* Output resistance: 50 Ω/side
* Output offset adjustment range: 240 mV
* Average input power monitor: 1 V/mA
* Die size: 0.87 mm x 1.06 mm
Elecena nie prowadzi sprzedaży elementów elektronicznych, ani w niej nie pośredniczy.
Produkt pochodzi z oferty sklepu Analog Devices