elecena.pl

Synchronous Buck Controller with Constant On-Time and Valley Current Mode with Power Saving Mode

Analog Devices

Synchronous Buck Controller with Constant On-Time and Valley Current Mode with Power Saving Mode RSS Sample
  • Darmowa próbka
MPN:
ADP1879
Producent:
ANALOG DEVICES
Dodany do bazy:
Ostatnio widziany:

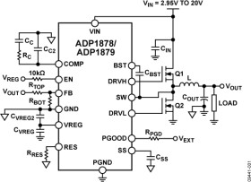
The ADP1878 / ADP1879 are versatile current mode, synchronous step-down controllers. They provide superior transient response, optimal stability, and current-limit protection by using a constant on-time, pseudo fixed frequency with a programmable current limit, current control scheme. In addition, these devices offer optimum performance at low duty cycles by using a valley, current mode control architecture. This allows the ADP1878 / ADP1879 to drive all N-channel power stages to regulate output voltages to as low as 0.6 V.

The ADP1879 is the power saving mode (PSM) version of the device and is capable of pulse skipping to maintain output regulation while achieving improved system efficiency at light loads (see the ADP1879 Power Saving Mode (PSM) section for more information).

Available in three frequency options (300 kHz, 600 kHz, and 1.0 MHz, plus the PSM option), the ADP1878 / ADP1879 are well suited for a wide range of applications that require a single-input power supply range from 2.95 V to 20 V. Low voltage biasing is supplied via a 5 V internal low dropout regulator (LDO).

In addition, soft start, programmability is included to limit input in-rush current from the input supply during startup and to provide reverse current protection during precharged output conditions. The low-side current sense, current gain scheme and integration of a boost diode, along with the PSM/forced pulsewidth modulation (PWM) option, reduce the external part count and improve efficiency.

The ADP1878/ADP1879 operate over the −40°C to +125°C junction temperature range and are available in a 14-Lead LFCSPWD package.

APPLICATIONS

* Telecom and networking systems

* Mid to high-end servers

* Set-top boxes

* DSP core power supplies

* Power input voltage range:

2.95 V to 20 V

* On-board bias regulator

* Minimum output voltage: 0.6 V

* 0.6 V reference voltage with ±1.0% accuracy

* Supports all N-channel MOSFET power stages

* Available in 300 kHz, 600 kHz, and 1.0 MHz options

Elecena nie prowadzi sprzedaży elementów elektronicznych, ani w niej nie pośredniczy.

Produkt pochodzi z oferty sklepu