elecena.pl

Video Decoder and Display Processor

Analog Devices

Video Decoder and Display Processor RSS Sample
  • Darmowa próbka
MPN:
ADV7186
Producent:
ANALOG DEVICES
Dodany do bazy:
Ostatnio widziany:
Zmiana ceny:
-100% (17.01.2025)
Poprzednia cena:
14.47

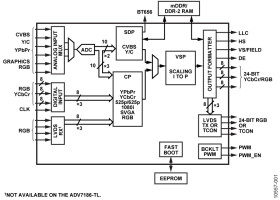
The ADV7186 is a high performance, single chip, multiformat video decoder and processor with integrated LVDS Tx and LVDS Rx. The ADV7186 analog front end comprises single high speed, 10-bit ADC that digitizes the analog video signal. The ADV7186 analog front end supports input resolutions up to SVGA (800 × 600 at 60 Hz). The ADV7186 has 48 pixel pins, of which 24 are inputs and 24 are outputs.

The ADV7186BBCZ-T contains features identical to the ADV7186BBCZ apart from having a TCON (LCD timing control) output in place of the LVDS Tx output and not supporting an LVDS Rx.

The ADV7186BBCZ-TL is a reduced function version of the ADV7186BBCZ-T and does not support external SDRAM. All other functionality is identical to that of the ADV7186BBCZ-T.

The multiformat decoder contains a standard definition processor (SDP) supporting the conversion of PAL, NTSC, and SECAM standards in the form of a composite or an S-Video input signal into a digital ITU-R BT.656 format.

The ADV7186 contains one main component processor (CP) that processes YPbPr and RGB component formats, including RGB graphics. The ADV7186 analog front end supports the decoding of these RGB/YPbPr video signals into a digital YCbCr or RGB pixel output stream. The support for component video includes 525i, 525p, 625i, 625p, 720p, and 1080i standards while QVGA to SVGA graphic rates are supported.

The CP core can also process video with resolutions up to WXGA from the input pixel pins or LVDS Rx.

The video signal processor can perform edge-adaptive intrafield de-interlacing, ensuring excellent performance on low angle edges as well as antiflickering filtering. The video signal processor allows scaling between common video resolutions, enabling up to WXGA output (the output frame rate is always equal to the input field/frame rate). ACE offers improved visual detail. Flip/mirror capability allows for compensation of different camera mounting orientations.

An independent BT.656 channel allows access to the output of the SD and CP cores. Simultaneously, the output pixel bus or LVDS Tx can drive out video data that has been received via the input pixel bus or the LVDS Rx bus. In the case of the ADV7186BBCZ only, the pins used for the BT.656 channel are shared with the external memory interface. In the case of the ADV7186BBCZ-T and ADV7186BBCZ-TL, the pins used for the independent BT.656 channel are shared with both the external memory interface and the TCON[10:0] pins, leaving it to the user to select the preferred option.

The ADV7186 can accept up to two layers of overlay on the main picture. The sources of this overlay can be the TTL/LVDS Rx and/or the EEPROM bitmap or the low cost overlay. These layers can be overlaid on the input video stream using alpha blending and chroma keying.

In addition to the full overlay functionality, the ADV7186 supports a low cost overlay function that requires no external memory. This feature allows overlay on a predefined section of the display using one foreground and one background color, allowing a warning or information banner to be displayed over the viewed video.

The LCD controller function includes TCON signals enabling the ADV7186BBCZ-T and ADV7186BBCZ-TL only to drive glass-only panels. PWM backlight control enables a programmable dimming ratio. To compensate for nonlinearity in the video system, the ADV7186 allows a 32-point gamma correction curve to be applied independently on each output channel (RGB or YCbCr).

Where boot time is critical, the ADV7186 has a hardware self-configurable fastboot feature, enabling video to be displayed directly after power-up. Bitmaps stored in the EEPROM can also be loaded and displayed on power-up.

The ADV7186W models are automotive qualified.

APPLICATIONS

* Navigation radios and infotainment head units

* Central console and rear seat monitors

* Parking guide and ADAS vision systems

* Pico and mini projectors

* Industrial monitors and displays

* 3D comb video decoder

* Overlay support for external graphical HMI/OSD

* Fastboot and bitmap load from external EEPROM

* Hardware downscaling/upscaling to QVGA and WXGA panel resolutions

Elecena nie prowadzi sprzedaży elementów elektronicznych, ani w niej nie pośredniczy.

Produkt pochodzi z oferty sklepu