elecena.pl

3:1 HDMI/DVI Switch with Equalization

Analog Devices

3:1 HDMI/DVI Switch with Equalization RSS Sample
  • Darmowa próbka
MPN:
ADV3000
Producent:
ANALOG DEVICES
Dodany do bazy:
Ostatnio widziany:

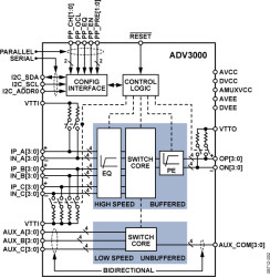
The ADV3000 is an HDMI™/DVI switch featuring equalized TMDS inputs and pre-emphasized TMDS® outputs, ideal for systems with long cable runs. Outputs can be set to a high impedance state to reduce the power dissipation and/or to allow the construction of larger arrays using the wire-OR technique. The ADV3000 is provided in an 80-lead LQFP, Pb-free, surface-mount package, specified to operate over the −40°C to +85°C temperature range.

Product Highlights

* Supports data rates up to 2.25 Gbps, enabling 1080p deep color (12-bit color) HDMI formats, and greater than UXGA (1600 × 1200) DVI resolutions.

* Input cable equalizer enables use of long cables at the input (more than 20 meters of 24 AWG cable at 2.25 Gbps).

* Auxiliary switch routes a DDC bus and two additional signals for a single-chip, HDMI 1.3 receive-compliant solution.

Applications

* Multiple input displays

* Projectors

* A/V receivers

* Set-top boxes

* Advanced television (HDTV) sets

Data Sheet, Rev. 0, 8/07

* Enables HDMI 1.3-compliant receiver * Supports 250 Mbps to 2.25 Gbps data rates * Supports 25 MHz to 225 MHz pixel clocks * Equalized inputs for operation with long HDMI cables (20 meters at 2.25 Gbps) * Fully buffered unidirectional inputs/outputs * Globally switchable, 50 Ω on-chip terminations * Pre-emphasized outputs * Low added jitter * Single-supply operation (3.3 V)

Elecena nie prowadzi sprzedaży elementów elektronicznych, ani w niej nie pośredniczy.

Produkt pochodzi z oferty sklepu