elecena.pl

16-Bit, Monolithic A/D Converter with a 16-Bit Parallel Reading Structure

Analog Devices

16-Bit, Monolithic A/D Converter with a 16-Bit Parallel Reading Structure RSS Sample
  • Darmowa próbka
MPN:
AD7884
Producent:
ANALOG DEVICES
Dodany do bazy:
Ostatnio widziany:
Zmiana ceny:
-100% (17.01.2025)
Poprzednia cena:
107.46

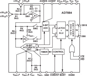
The AD7884 / AD7885 is a 16-bit monolithic analog-to-digital converter with internal sample-and-hold and a conversion time of 5.3 µs. The maximum throughput rate is 166 kSPS. It uses a two pass flash architecture to achieve this speed. Two input ranges are available: ±5 V and ±3 V. Conversion is initiated by the CONVST signal. The result can be read into a microprocessor using the CS and RD inputs on the device. The AD7884 has a 16-bit parallel reading structure while the AD7885 has a byte reading structure. The conversion result is in 2s complement code.

The AD7884 / AD7885 has its own internal oscillator which controls conversion. It runs from ±5 V supplies and needs a VREF+ of +3 V.

The AD7884 is available in a 40-pin plastic DIP package and in a 44-pin PLCC package.

The AD7885 is available in a 28-pin plastic DIP package and the AD7885A is available in a 44-pin PLCC package.

* Monolithic Construction

* Fast Conversion: 5.3 µs

Elecena nie prowadzi sprzedaży elementów elektronicznych, ani w niej nie pośredniczy.

Produkt pochodzi z oferty sklepu