elecena.pl

Precision Single Supply Instrumentation Amplifier

Analog Devices

Precision Single Supply Instrumentation Amplifier RSS Sample
  • Darmowa próbka
MPN:
AMP04
Producent:
ANALOG DEVICES
Dodany do bazy:
Ostatnio widziany:
Zmiana ceny:
-100% (17.01.2025)
Poprzednia cena:
18.47

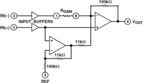
The AMP04 is a single-supply instrumentation amplifier designed to work over a +5 volt to ±15 volt supply range. It offers an excellent combination of accuracy, low power consumption, wide input voltage range, and excellent gain performance.

Gain is set by a single external resistor and can be from 1 to 1000. Input common-mode voltage range allows the AMP04 to handle signals with full accuracy from ground to within 1 volt of the positive supply. And the output can swing to within 1 volt of the positive supply. Gain bandwidth is over 700 kHz. In addition to being easy to use, the AMP04 draws only 700 µA of supply current.

For high resolution data acquisition systems, laser trimming of low drift thin-film resistors limits the input offset voltage to under 150 µV, and allows the AMP04 to offer gain nonlinearity of 0.005% and a gain tempco of 30 ppm/°C.

A proprietary input structure limits input offset currents to less than 5 nA with drift of only 8 pA/°C, allowing direct connection of the AMP04 to high impedance transducers and other signal sources.

The AMP04 is specified over the extended industrial (-40°C to +85°C) temperature range. AMP04s are available in plastic and ceramic DIP plus SO-8 surface mount packages.

Contact your local sales office for MIL-STD-883 data sheet and availability.

* Single Supply Operation

* Low Supply Current: 700 µA Max

* Wide Gain Range: 1 to 1000

* Low Offset Voltage: 150 µV Max

* Zero-In/Zero-Out

* Single-Resistor Gain Set

* 8-Lead Mini-DIP and SO Packages

Elecena nie prowadzi sprzedaży elementów elektronicznych, ani w niej nie pośredniczy.

Produkt pochodzi z oferty sklepu