elecena.pl

CMOS, Complete 14-Bit, Sampling ADC with Three Data Output Formats

Analog Devices

CMOS, Complete 14-Bit, Sampling ADC with Three Data Output Formats RSS Sample
  • Darmowa próbka
MPN:
AD7871
Producent:
ANALOG DEVICES
Dodany do bazy:
Ostatnio widziany:
Zmiana ceny:
-100% (17.01.2025)
Poprzednia cena:
97.72

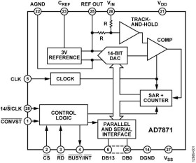
The AD7871 / AD7872 are fast, complete, 14-bit analog-to-digital converters (ADC). They consist of a track-and-hold amplifier, successive approximation ADC, 3 V buried Zener reference, and versatile interface logic. The ADC features a self-contained, laser trimmed internal clock, so no external clock timing components are required. The on-chip clock may be overridden to synchronize ADC operation to the digital system for minimum noise.

The AD7871 offers a choice of three data output formats: a single, parallel, 14-bit word; two 8-bit bytes or a 14-bit serial data stream. The AD7872 is a serial output device only. The two parts are capable of interfacing to all modern microprocessors and digital signal processors.

The AD7871 / AD7872 operate from ±5 V power supplies, accept bipolar input signals of ±3 V and can convert full power signals up to 41.5 kHz.

In addition to the traditional dc accuracy specifications, the AD7871 / AD7872 are also fully specified for dynamic performance parameters including distortion and signal-to-noise ratio.

Both devices are fabricated in Analog Devices, Inc., LC2MOS mixed technology process. The AD7871 is available in 28-pin PDIP, PLCC, and CERDIP packages. The AD7872 is available in a 16-pin PDIP, CERDIP, and SOIC packages.

* Complete monolithic 14-bit ADC

* Twos complement coding

* Parallel, byte, and serial digital interface

* 80 dB SNR at 10 kHz input frequency

Elecena nie prowadzi sprzedaży elementów elektronicznych, ani w niej nie pośredniczy.

Produkt pochodzi z oferty sklepu