elecena.pl

Isolated Voltage Input Signal Conditioning Module - 3 Hz Bandwidth

Analog Devices

Isolated Voltage Input Signal Conditioning Module - 3 Hz Bandwidth RSS Sample
  • Darmowa próbka
MPN:
7B31
Producent:
ANALOG DEVICES
Dodany do bazy:
Ostatnio widziany:

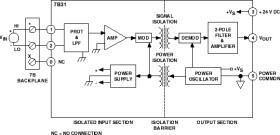
The 7B Series signal conditioners represent a significant achievement in the provision of cost-effective, isolation-based signal conditioning solutions for the process control industry. The 7B Series are modular, single-channel, plug-in conditioners that accept inputs from a wide range of process control transducers and signals while providing high-level output voltages.

Featuring a maximum nonlinearity of ±0.02% and factory calibrated to guarantee a maximum accuracy specification of ±0.1%, the 7B Series offers superior performance at a lower cost than multipurpose signal conditioners or in-house designs. The 7B Series modules provide 1500 V rms isolation and 120 V rms of field wiring input protection. Furthermore, the power supplies necessary to drive each of the individual module’s input circuitry are internally isolated, enabling the 7B Series modules to offer true channel-to-channel isolation of the input signals. The modules are rated for a nominal power supply input of +24 V dc; and, for maximum flexibility, they will accept supply voltages in the +14 V dc to +35 V dc range.

All modules are packaged in a compact 2.1" x 1.7" x 0.6" (54 mm x 42 mm x 14 mm) durable plastic case that readily accommodates high channel density applications. Each module may be operated in high humidity (noncondensing) environments and is rated over the extended –40°C to +85°C industrial temperature range. All modules feature a simple pinout that allows them to be mixed and matched within a single backplane design. Furthermore, modules are easily serviced since they can be removed and inserted into the backplane with power applied.

* Accepts Volt Input * General Purpose Isolation

Elecena nie prowadzi sprzedaży elementów elektronicznych, ani w niej nie pośredniczy.

Produkt pochodzi z oferty sklepu