elecena.pl

Aerospace High Stability Isolated Error Amplifier

Analog Devices

Aerospace High Stability Isolated Error Amplifier RSS Sample
  • Darmowa próbka
MPN:
ADuM3190S
Producent:
ANALOG DEVICES
Dodany do bazy:
Ostatnio widziany:

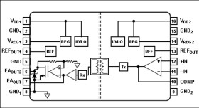
The ADuM3190S is an isolated error amplifier based on Analog Devices, Inc., iCoupler® technology. The ADuM3190S is ideal for linear feedback power supplies. The primary side controllers of the ADuM3190S enable improvements in transient response, power density, and stability as compared to commonly used optocoupler and shunt regulator solutions.

Unlike optocoupler-based solutions, which have an uncertain current transfer ratio over lifetime and at high temperatures, the ADuM3190 transfer function does not change over its lifetime, and it is stable over a wide temperature range of −55°C to +125°C.

Included in the ADuM3190S is a wideband operational amplifier for a variety of commonly used power supply loop compensation techniques. The ADuM3190S is fast enough to allow a feedback loop to react to fast transient conditions and overcurrent conditions. Also included is a high accuracy 1.225 V reference to compare with the supply output setpoint.

The ADuM3190S is packaged in a small 16-lead flatpack package for a 500 V rms isolation voltage rating.

APPLICATIONS

* Linear power supplies

* Inverters

* Uninterruptible Power Supply (UPS)

* DOSA-compatible modules

* Voltage monitors

* Stability in isolated feedback applications

* 0.7% accuracy over the full temperature range

* Reference voltage: 1.225 V

* Compatible with DOSA

* Low power operation: <7 mA total

* Bandwidth: 400 kHz

* Isolation voltage: 500 V rms

Elecena nie prowadzi sprzedaży elementów elektronicznych, ani w niej nie pośredniczy.

Produkt pochodzi z oferty sklepu