elecena.pl

2 A, Ultralow Noise, High PSRR, Fixed Output, RF Linear Regulator

Analog Devices

2 A, Ultralow Noise, High PSRR, Fixed Output, RF Linear Regulator RSS Sample
  • Darmowa próbka
MPN:
ADP7158
Producent:
ANALOG DEVICES
Dodany do bazy:
Ostatnio widziany:
Zmiana ceny:
-100% (19.01.2025)
Poprzednia cena:
3.92

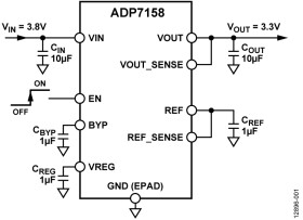
The ADP7158 is a linear regulator that operates from 2.3 V to 5.5 V and provides up to 2 A of output current. Using an advanced proprietary architecture, it provides high power supply rejection and ultralow noise, achieving excellent line and load transient response with only a 10 µF ceramic output capacitor.

There are 16 standard output voltages for the ADP7158. The following voltages are available from stock: 1.2 V, 1.8 V, 2.0 V, 2.5 V, 2.8 V, 3.0 V, and 3.3 V. Additional voltages available by special order are 1.3 V, 1.5 V, 1.6 V, 2.2 V, 2.6 V, 2.7 V, 2.9 V, 3.1 V, and 3.2 V.

The ADP7158 regulator typical output noise is 0.9 μV rms from 100 Hz to 100 kHz and 1.7 nV/√Hz for noise spectral density from 10 kHz to 1 MHz. The ADP7158 is available in a 10-lead, 3 mm × 3 mm LFCSP and 8-lead SOIC packages, making it not only a very compact solution, but also providing excellent thermal performance for applications requiring up to 2 A of output current in a small, low profile footprint.

Applications

* Regulation to noise sensitive applications: phase-locked loops (PLLs), voltage controlled oscillators (VCOs), and PLLs with integrated VCOs

* Communications and infrastructure

* Backhaul and microwave links

* Input voltage range: 2.3 V to 5.5 V

* 16 standard voltages between 1.2 V and 3.3 V available

* Maximum load current: 2 A

* Low noise

* 0.9 µV rms total integrated noise from 100 Hz to 100 kHz

* 1.6 µV rms total integrated noise from 10 Hz to 100 kHz

* Noise spectral density: 1.7 nV/√Hz from 10 kHz to 1 MHz

* Power supply rejection ratio (PSRR)

* 70 dB from 1 kHz to 100 kHz; 50 dB at 1 MHz, VOUT = 3.3 V, VIN = 4.0 V

Elecena nie prowadzi sprzedaży elementów elektronicznych, ani w niej nie pośredniczy.

Produkt pochodzi z oferty sklepu