elecena.pl

2.4 A, DC-to-DC Inverting Regulator

Analog Devices

2.4 A, DC-to-DC Inverting Regulator RSS Sample
  • Darmowa próbka
MPN:
ADP5074
Producent:
ANALOG DEVICES
Dodany do bazy:
Ostatnio widziany:
Zmiana ceny:
-100% (22.01.2025)
Poprzednia cena:
1.92

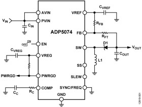
The ADP5074 is a high performance dc-to-dc inverting regulator used to generate negative supply rails.

The input voltage range of 2.85 V to 15 V supports a wide variety of applications. The integrated main switch enables the generation of an adjustable negative output voltage down to 39 V below the input voltage.

The ADP5074 operates at a pin selected 1.2 MHz/2.4 MHz switching frequency. The ADP5074 can synchronize with an external oscillator from 1.0 MHz to 2.6 MHz to ease noise filtering in sensitive applications. The regulator implements programmable slew rate control circuitry for the MOSFET driver stage to reduce electromagnetic interference (EMI).

The ADP5074 includes a fixed internal or resistor programmable soft start timer to prevent inrush current at power-up. During shutdown, the regulator completely disconnects the load from the input supply to provide a true shutdown. A power good pin is available to indicate the output is stable.

Other key safety features in the ADP5074 include overcurrent protection (OCP), overvoltage protection (OVP), thermal shutdown (TSD), and input undervoltage lockout (UVLO).

The ADP5074 is available in a 16-lead LFCSP and is rated for a −40°C to +125°C operating junction temperature range.

APPLICATIONS

* Bipolar amplifiers, ADCs, digital-to-analog converters (DACs), and multiplexers

* High speed converters

* Radio frequency (RF) power amplifier (PA) bias

* Optical modules

* Wide input voltage range: 2.85 V to 15 V

* Adjustable negative output to VIN − 39 V

* Integrated 2.4 A main switch

* Resistor programmable soft start timer

Elecena nie prowadzi sprzedaży elementów elektronicznych, ani w niej nie pośredniczy.

Produkt pochodzi z oferty sklepu