elecena.pl

Constant-Frequency, Current-Mode Step-Up DC-to-DC Controller

Analog Devices

Constant-Frequency, Current-Mode Step-Up DC-to-DC Controller RSS Sample
  • Darmowa próbka
MPN:
ADP1621
Producent:
ANALOG DEVICES
Dodany do bazy:
Ostatnio widziany:
Zmiana ceny:
-100% (18.01.2025)
Poprzednia cena:
1.77

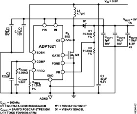
The ADP1621 is a fixed-frequency, pulse-width modulation (PWM), current-mode, step-up converter controller. It drives an external n-channel MOSFET to convert the input voltage to a higher output voltage. The ADP1621 can also be used to drive flyback, SEPIC, and forward converter topologies, either isolated or nonisolated.

The ADP1621 eliminates the use of a current-sense power resistor by measuring the voltage drop across the on resistance of the n-channel MOSFET. This technique, allowed up to a maximum voltage of 30 V at the switch node, maximizes efficiency and reduces cost. For switch-node voltages higher than 30 V or for more accurate current limiting, the CS pin can be connected to a current-sense resistor in the source of the MOSFET. The slope compensation is implemented by an external resistor, allowing a wide range of external components (inductors and MOSFETs), and can be chosen for various switching frequencies and input and output voltages.

The ADP1621 supply input voltage range is 2.9 V to 5.5 V, although higher input voltages are possible with the use of a small-signal NPN pass transistor or a single resistor. The voltage of the power input can be as low as 1 V for fuel cell applications. The switching frequency is set by an external resistor over a range of 100 kHz to 1.5 MHz and can be synchronized to an external clock by using the SDSN pin. The shutdown quiescent current is less than 10 μA. The ADP1621 has a thermal shutdown feature that shuts down the gate driver when the junction temperature reaches approximately 150°C. The internal soft start circuit limits inrush current at startup. The ADP1621 is available in the 10-lead MSOP lead-free package and is specified over the −40°C to +125°C junction temperature range.

Applications

* APD bias

* Portable electronic equipment

* Isolated dc-to-dc converter

* Step-up/step-down dc-to-dc converter

* LED driver for laptop computer and navigation system

* LCD backlighting

* 92% efficiency (no sense resistor required)

* ±1.0% initial accuracy

* IC supply voltage range: 2.9 V to 5.5 V

* Power-input voltage as low as 1.0 V

* Capable of high supply input voltage (>5.5 V) with an external NPN or a resistor

* VIN UVLO and 35 mA shunt regulator

* External slope compensation with 1 resistor

* Programmable operating frequency (100 kHz to 1.5 MHz) with 1 resistor

* Lossless current sensing for switch-node voltage <30 V

* Resistor current sensing for switch-node voltage >30 V

* Synchronizable to external clock

* Current-mode operation for excellent line and load transient responses

Elecena nie prowadzi sprzedaży elementów elektronicznych, ani w niej nie pośredniczy.

Produkt pochodzi z oferty sklepu