elecena.pl

Synchronous boost flash driver with dual 900 mA high side current sources (1.8A Total flash current

Texas Instruments

Synchronous boost flash driver with dual 900 mA high side current sources (1.8A Total flash current RSS Sample
  • Darmowa próbka
MPN:
LM3559
Producent:
TEXAS INSTRUMENTS
Dodany do bazy:
Ostatnio widziany:

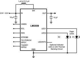
The LM3559 is a 2-MHz fixed-frequency synchronous boost converter with two 900-mA constant current drivers for high-current white LEDs. The dual high-side current sources allow for grounded cathode LED operation and can be tied together for providing flash currents of up to 1.8 A. An adaptive regulation method ensures the current for each LED remains in regulation and maximizes efficiency.

The LM3559 is controlled via an I2C-compatible interface. Features include: an internal 4-bit ADC to monitor the LED voltage, independent LED current control, a hardware flash enable allowing a logic input to trigger the flash pulse, dual TX inputs which force the flash pulse into a low-current torch mode allowing for synchronization to RF power amplifier events or other high-current conditions, an integrated comparator designed to monitor an NTC thermistor and provide an interrupt to the LED current, an input voltage monitor to monitor low battery conditions, and a flash current scale-back feature that actively monitors the battery voltage and optimizes the flash current during low battery-voltage conditions. Additionally, an active high HWEN input provides a hardware shutdown during system software failures.

The 2-MHz switching frequency, overvoltage protection, and adjustable current limit allow for the use of tiny, low-profile (1-µH or 2.2-µH) inductors and (10-µF) ceramic capacitors. The device is available in a ultra-small 16-pin DSBGA package (total solution size < 26 mm2) and operates over the –40°C to +85°C temperature range.

For all available packages, see the orderable addendum at the end of the data sheet.

Elecena nie prowadzi sprzedaży elementów elektronicznych, ani w niej nie pośredniczy.

Produkt pochodzi z oferty sklepu