elecena.pl

Low-Voltage SOT23 Synchronous Buck Controller With No External Compensation

Texas Instruments

Low-Voltage SOT23 Synchronous Buck Controller With No External Compensation RSS Sample
  • Darmowa próbka
MPN:
LM1770
Producent:
TEXAS INSTRUMENTS
Dodany do bazy:
Ostatnio widziany:

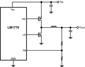
The LM1770 is an efficient synchronous buck switching controller in a tiny SOT-23 package. The constant on-time control scheme provides a simple design free of compensation components, allowing minimal component count and board space. It also incorporates a unique input feed-forward to maintain a constant frequency independent of the input voltage. The LM1770 is optimized for a low voltage input range of 2.8V to 5.5V and can provide an adjustable output as low as 0.8V. Driving an external high side PFET and low side NFET it can provide efficiencies as high as 95%.

Three versions of the LM1770 are available depending on the switching frequency desired for the application. Nominal switching frequencies are in the range of 100kHz to 1000kHz.

Elecena nie prowadzi sprzedaży elementów elektronicznych, ani w niej nie pośredniczy.

Produkt pochodzi z oferty sklepu