8V, .054A injector drive controller
Texas Instruments
RSS
Sample
- Darmowa próbka
- MPN:
- LM1949
- Producent:
- TEXAS INSTRUMENTS
- Dodany do bazy:
- Ostatnio widziany:
Sugerowane produkty dla lm1949
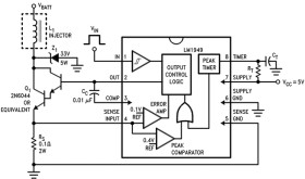
The LM1949 linear integrated circuit serves as an excellent control of fuel injector drive circuitry in modern automotive systems. The IC is designed to control an external power NPN Darlington transistor that drives the high current injector solenoid. The current required to open a solenoid is several times greater than the current necessary to merely hold it open; therefore, the LM1949, by directly sensing the actual solenoid current, initially saturates the driver until the “peak” injector current is four times that of the idle or “holding” current (–). This guarantees opening of the injector. The current is then automatically reduced to the sufficient holding level for the duration of the input pulse. In this way, the total power consumed by the system is dramatically reduced. Also, a higher degree of correlation of fuel to the input voltage pulse (or duty cycle) is achieved, since opening and closing delays of the solenoid will be reduced.
Normally powered from a 5V ± 10% supply, the IC is typically operable over the entire temperature range (−55°C to +125°C ambient) with supplies as low as 3 volts. This is particularly useful under “cold crank” conditions when the battery voltage may drop low enough to deregulate the 5-volt power supply.
The LM1949 is available in the plastic PDIP, (contact factory for other package options).
Elecena nie prowadzi sprzedaży elementów elektronicznych, ani w niej nie pośredniczy.
Produkt pochodzi z oferty sklepu Texas Instruments