elecena.pl

42V, Secondary Side Post Regulator/Synchronous Buck Controller

Texas Instruments

42V, Secondary Side Post Regulator/Synchronous Buck Controller RSS Sample
  • Darmowa próbka
MPN:
LM25115
Producent:
TEXAS INSTRUMENTS
Dodany do bazy:
Ostatnio widziany:

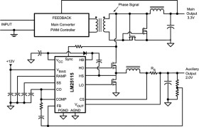
The LM25115 controller contains all of the features necessary to implement multiple output power converters utilizing the Secondary Side Post Regulation (SSPR) technique. The SSPR technique develops a highly efficient and well regulated auxiliary output from the secondary side switching waveform of an isolated power converter. Regulation of the auxiliary output voltage is achieved by leading edge pulse width modulation (PWM) of the main channel duty cycle. Leading edge modulation is compatible with either current mode or voltage mode control of the main output. The LM25115 drives external high side and low side NMOS power switches configured as a synchronous buck regulator. A current sense amplifier provides overload protection and operates over a wide common mode input range. Additional features include a low dropout (LDO) bias regulator, error amplifier, precision reference, adaptive dead time control of the gate signals and thermal shutdown.

Elecena nie prowadzi sprzedaży elementów elektronicznych, ani w niej nie pośredniczy.

Produkt pochodzi z oferty sklepu