elecena.pl

4-V to 40-V, 3-A step-up wide VIN flyback regulator

Texas Instruments

4-V to 40-V, 3-A step-up wide VIN flyback regulator RSS Sample
  • Darmowa próbka
MPN:
LM2585
Producent:
TEXAS INSTRUMENTS
Dodany do bazy:
Ostatnio widziany:

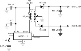
The LM2585 series of regulators are monolithic integrated circuits specifically designed for flyback, step-up (boost), and forward converter applications. The device is available in 4 different output voltage versions: 3.3 V, 5 V, 12 V, and adjustable.

Requiring a minimum number of external components, these regulators are cost effective and simple to use. Included in the datasheet are typical circuits of boost and flyback regulators. Also listed are selector guides for diodes and capacitors and a family of standard inductors and flyback transformers designed to work with these switching regulators.

The power switch is a 3-A NPN device that can stand off 65 V. Protecting the power switch are current and thermal limiting circuits, and an undervoltage lockout circuit. This IC contains a 100-kHz fixed-frequency internal oscillator that permits the use of small magnetics. Other features include soft start mode to reduce in-rush current during start-up, current mode control for improved rejection of input voltage and output load transients and cycle-by-cycle current limiting. An output voltage tolerance of ±4%, within specified input voltages and output load conditions, is specified for the power supply system.

Elecena nie prowadzi sprzedaży elementów elektronicznych, ani w niej nie pośredniczy.

Produkt pochodzi z oferty sklepu