elecena.pl

4-V to 40-V, 3-A step-up wide VIN flyback regulator with frequency synchronization

Texas Instruments

4-V to 40-V, 3-A step-up wide VIN flyback regulator with frequency synchronization RSS Sample
  • Darmowa próbka
MPN:
LM2586
Producent:
TEXAS INSTRUMENTS
Dodany do bazy:
Ostatnio widziany:

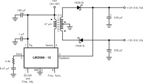
The LM2586 series of regulators are monolithic integrated circuits specifically designed for flyback, step-up (boost), and forward converter applications. The device is available in 4 different output voltage versions: 3.3 V, 5 V, 12 V, and adjustable.

Requiring a minimum number of external components, these regulators are cost effective, and simple to use. Included in the datasheet are typical circuits of boost and flyback regulators. Also listed are selector guides for diodes and capacitors and a family of standard inductors and flyback transformers designed to work with these switching regulators.

The power switch is a 3-A NPN device that can stand-off 65 V. Protecting the power switch are current and thermal limiting circuits, and an undervoltage lockout circuit. This IC contains an adjustable frequency oscillator that can be programmed up to 200 kHz. The oscillator can also be synchronized with other devices, so that multiple devices can operate at the same switching frequency.

Other features include soft start mode to reduce in-rush current during start up, and current mode control for improved rejection of input voltage and output load transients and cycle-by-cycle current limiting. The device also has a shutdown pin, so that it can be turned off externally. An output voltage tolerance of ±4%, within specified input voltages and output load conditions, is ensured for the power supply system.

Elecena nie prowadzi sprzedaży elementów elektronicznych, ani w niej nie pośredniczy.

Produkt pochodzi z oferty sklepu