elecena.pl

4.5-V to 30-V, two-phase peak current mode synchronous buck controller

Texas Instruments

4.5-V to 30-V, two-phase peak current mode synchronous buck controller RSS Sample
  • Darmowa próbka
MPN:
LM2642
Producent:
TEXAS INSTRUMENTS
Dodany do bazy:
Ostatnio widziany:

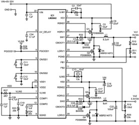
The LM2642 consists of two current mode synchronous buck regulator controllers with a switching frequency of 300kHz.

The two switching regulator controllers operate 180° out of phase. This feature reduces the input ripple RMS current, thereby significantly reducing the required input capacitance. The two switching regulator outputs can also be paralleled to operate as a dual-phase single output regulator.

The output of each channel can be independently adjusted from 1.3 to VIN• maximum duty cycle. An internal 5V rail is also available externally for driving bootstrap circuitry.

Current-mode feedback control assures excellent line and load regulation and a wide loop bandwidth for excellent response to fast load transients. Current is sensed across either the Vds of the top FET or across an external current-sense resistor connected in series with the drain of the top FET. Current limit is independently adjustable for each channel.

The LM2642 features analog soft-start circuitry that is independent of the output load and output capacitance. This makes the soft-start behavior more predictable and controllable than traditional soft-start circuits.

A PGOOD1 pin is provided to monitor the dc output of channel 1. Over-voltage protection is available for both outputs. A UV-Delay pin is also available to allow delayed shut off time for the IC during an output under-voltage event.

Elecena nie prowadzi sprzedaży elementów elektronicznych, ani w niej nie pośredniczy.

Produkt pochodzi z oferty sklepu