elecena.pl

Secondary-Side Controller with Current Share and Housekeeping

Analog Devices

Secondary-Side Controller with Current Share and Housekeeping RSS Sample
  • Darmowa próbka
MPN:
ADM1041A
Producent:
ANALOG DEVICES
Dodany do bazy:
Ostatnio widziany:

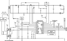
The ADM1041A is a secondary-side and management IC specifically designed to minimize external component counts and to eliminate the need for manual calibration or adjustment on the secondary-side controller. The principle application of this IC is to provide voltage control, current share, and housekeeping functions for single output in N+1 server power supplies.

The ADM1041A is manufactured with a 5 V CMOS process and combines digital and analog circuitry. An internal EEPROM provides added flexibility for trimming timing and voltage and selecting various functions. Programming is done via an SMBus serial port that also allows communication capability with a microprocessor or microcontroller.

The usual configuration using this IC is on a one-per-output voltage rail. Output from the IC can be wire-OR’ed together or bused in parallel and read by a microprocessor. A key feature on this IC is support for an OrFET circuit when higher efficiency or power density is required.

Applications

* Network Servers

* Web Servers

* Power Supply Control

* Power Supply Control and Housekeeping Functions * Digital Calibration via Internal EEPROM * I2C Communications and Programming Interface * Comprehensive Fault Detection and Protection * Reduced Component Count on Secondary Side * Standalone or Microcontroller Control

Elecena nie prowadzi sprzedaży elementów elektronicznych, ani w niej nie pośredniczy.

Produkt pochodzi z oferty sklepu