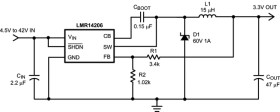
4.5V to 42V, 0.6A Step-Down DC/DC Switching Regulator in SOT-23 Package
Texas Instruments
RSS
Sample
- Darmowa próbka
- MPN:
- LMR14206
- Producent:
- TEXAS INSTRUMENTS
- Dodany do bazy:
- Ostatnio widziany:
Sugerowane produkty dla lmr14206
The LMR14206 is a PWM DC/DC buck (step-down) regulator. With a wide input range from 4.5V-42V, they are suitable for a wide range of applications such as power conditioning from unregulated sources. They feature a low RDSON (0.9Ω typical) internal switch for maximum efficiency (85% typical). Operating frequency is fixed at 1.25 MHz allowing the use of small external components while still being able to have low output voltage ripple. Soft-start can be implemented using the shutdown pin with an external RC circuit allowing the user to tailor the soft-start time to a specific application.
The LMR14206 is optimized for up to 600 mA load current with a 0.765V nominal feedback voltage.
Additional features include: thermal shutdown, VIN under-voltage lockout, and gate drive under-voltage lockout. The LMR14206 is available in a low profile 6-pin SOT package.
Elecena nie prowadzi sprzedaży elementów elektronicznych, ani w niej nie pośredniczy.
Produkt pochodzi z oferty sklepu Texas Instruments