N-Channel MOSFET Gate Driver
Analog Devices
RSS
Sample
- Darmowa próbka
- MPN:
- LTC4441
- Producent:
- ANALOG DEVICES
- Dodany do bazy:
- Ostatnio widziany:
- Zmiana ceny:
- -100% (18.01.2025)
- Poprzednia cena:
- 2.41
Sugerowane produkty dla ltc44411
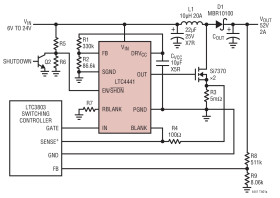
The LTC4441/LTC4441-1 is an N-channel MOSFET gate driver that can supply up to 6A of peak output current. The chip is designed to operate with a supply voltage of up to 25V and has an adjustable linear regulator for the gate drive. The gate drive voltage can be programmed between 5V and 8V.
The LTC4441/LTC4441-1 features a logic threshold driver input. This input can be driven below ground or above the driver supply. A dual function control input is provided to disable the driver or to force the chip into shutdown mode with <12µA of supply current. Undervoltage lockout and overtemperature protection circuits will disable the driver output when activated. The LTC4441 also comes with an open-drain output that provides adjustable leading edge blanking to prevent ringing when sensing the source current of the power MOSFETs.
The LTC4441 is available in a thermally enhanced 10-lead MSOP package. The LTC4441-1 is the SO-8 version without the blanking function.
Protected by U.S. Patents including 6677210.
Applications
* Power Supplies
* Motor/Relay Control
* Line Drivers
* Charge Pumps
* 6A Peak Output Current * Wide VIN Supply Range: 5V to 25V * Adjustable Gate Drive Voltage: 5V to 8V * Logic Input can be Driven Below Ground * 30ns Propagation Delay * Supply Independent CMOS/TTL Input Thresholds * Undervoltage Lockout * Low Shutdown Current: <12µA * Overtemperature Protection * Adjustable Blanking Time for MOSFET’s Current Sense Signal (LTC4441) * Available in SO-8 and 10-Lead MSOP (Exposed Pad) Packages
Elecena nie prowadzi sprzedaży elementów elektronicznych, ani w niej nie pośredniczy.
Produkt pochodzi z oferty sklepu Analog Devices