High Speed, 200 dB Range, Current to Voltage Logarithmic Converter
Analog Devices
RSS
Sample
- Darmowa próbka
- MPN:
- ADL5304
- Producent:
- ANALOG DEVICES
- Dodany do bazy:
- Ostatnio widziany:
- Zmiana ceny:
- -100% (18.01.2025)
- Poprzednia cena:
- 14.92
Sugerowane produkty dla of100
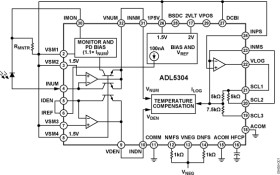
The ADL5304 is a high speed logarithmic converter with fast response and low noise over a 200 dB (1 pA to 10 mA) measurement range. The ADL5304 provides a nominal logarithmic slope of 10 mV/dB (200 mV/decade); other values are easily configured. Logarithmic intercept can be programmed over a wide range with the internal 100 nA current source or externally for log ratio applications. The default intercept value of 3.162 fA places the midpoint of the measurement range of 100 nA at VLOG = 1.5 V.
A single positive supply of 5 V is all that is required for operation over a specified 1 pA to 3 mA input range. Dual-supply operation extends the specified input current range to 10 mA.
The ADL5304 accepts two current inputs to the logarithmic argument. The numerator input, INUM, flows in the collector of an NPN transistor, connected in a feedback path around a low offset JFET amplifier. The denominator current, IDEN, is treated in the same way, which allows for log ratio operation. The input summing nodes (INUM and IDEN) operate at a constant default voltage of 1.5 V. The VSM1 to VSM4 pins flank the INUM and IDEN inputs to provide a guard voltage to minimize leakage currents.
Adaptive photodiode biasing is provided for optical measurements. A monitor current 1.1 times INUM is output at the IMON pin, and an external resistor, RMNTR, at 10 times the photodiode series resistance (RS) applies a voltage across the photodiode that 1st order keeps the internal PD junction at 0 V to minimize dark current.
The VLOG output is buffered and can be rescaled through internal gain setting resistors. The internal ILOG varies from −400 μA to +400 μA as INUM changes over 10 decades from 1 pA to 10 mA. This corresponds to 0.5 V to 2.5 V at the VLOG pin in the default configuration shown in Figure 1.
Accurate 1.5 V (Pin 1P5V) and 2.0 V (Pin 2VLT) reference outputs allow precise repositioning of the intercept using external resistors.
The ADL5304 is available in a 32-lead, 5 mm × 5 mm LFCSP and specified for operation from −40°C to +85°C.
Applications
* High accuracy optical power measurement
* Wide range baseband log compression
* Versatile detector for high speed APC loops
* Optimized for very fast response at all input currents sensing
(See data sheet for additional information)
* 10 decades of input range: 1 pA to 10 mA
* Law conformance: ±0.25 dB from in current sensing range: 100 pA to 100 µA
* Log ratio or fixed-intercept operation
* Precision voltage references and reference current
* Adaptive photodiode (PD) bias for low dark current
* Programmable log slope and intercept
* Default log slope of 10 mV/dB at VLOG pin
* Single- or dual-supply operation
Elecena nie prowadzi sprzedaży elementów elektronicznych, ani w niej nie pośredniczy.
Produkt pochodzi z oferty sklepu Analog Devices