elecena.pl

Energy Meter ICs

Analog Devices

Energy Meter ICs RSS Sample
  • Darmowa próbka
MPN:
71M6532F
Producent:
ANALOG DEVICES
Dodany do bazy:
Ostatnio widziany:

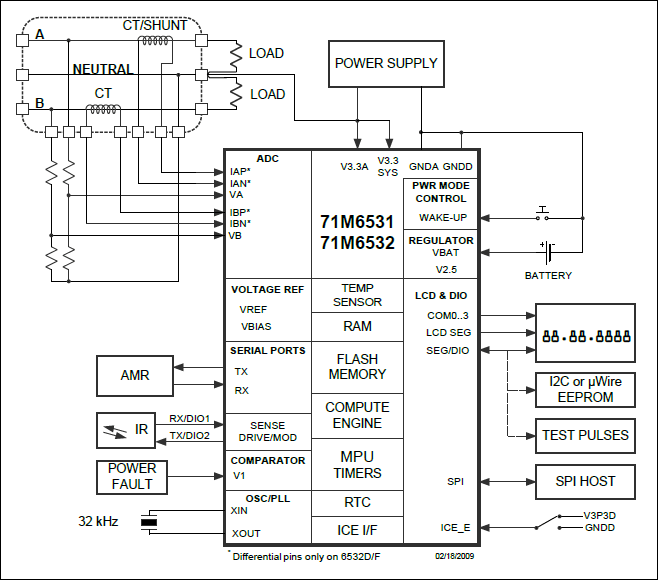
The 71M6531D/F and 71M6532D/F are highly integrated SoC devices with an MPU core, RTC, flash, and LCD driver. The patented Single Converter Technology® with a 22-bit, delta-sigma ADC; four analog inputs; digital temperature compensation; precision voltage reference; battery voltage monitor; and 32-bit computation engine (CE) supports a wide range of residential metering applications with very few low-cost external components.

A 32kHz crystal time base for the entire system and internal battery-backup support for RAM and RTC further reduce system cost. The IC supports 2-wire, 3-wire, and 4-wire single-phase and dual-phase residential metering along with tamper-detection mechanisms. The 71M6531D/F offer single-ended inputs for two current channels and two single-ended voltage inputs. The 71M6532D/F have two differential current inputs and three single-ended voltage inputs.

Maximum design flexibility is provided by multiple UARTs, I²C, MICROWIRE™, up to 21 DIO pins, and in-system programmable flash memory, which can be updated with data or application code in operation.

A complete array of ICE and development tools, programming libraries, and reference designs enable rapid development and certification of TOU, AMR, and prepay meters that comply with worldwide electricity metering standards.

Applications

* High-End Residential Meters, AMR/AMI, and TOU

* Wh Accuracy < 0.1% Over 2000:1 Current Range

* Exceeds IEC 62053/ANSI C12.20 Standards

* Four Sensor Inputs

* Voltage Reference < 40ppm/°C

* Four Sensor Inputs—V3P3 Referenced

* Flash Memory with Security and In-System Program Update:

* 128KB Flash (71M6531D/71M6532D)

* 256KB Flash (71M6531F/71M6532F)

* 4KB MPU XRAM

* Up to 22 (71M6531D/F) or 43 (71M6532D/F) General-Purpose I/O Pins

* Digital I/O Pins Compatible with 5V Inputs

* LCD Driver with Four Common Segment Drivers:

* Up to 156 Pixels (71M6531D/F)

* Up to 268 Pixels (71M6532D/F)

* Pin Compatible with 71M6521 (71M6531D/F)

* 68-Pin QFN Package (71M6531D/F)

* 100-Pin LQFP Package (71M6532D/F)

Elecena nie prowadzi sprzedaży elementów elektronicznych, ani w niej nie pośredniczy.

Produkt pochodzi z oferty sklepu