elecena.pl

Spread-Spectrum Crystal Multiplier

Analog Devices

Spread-Spectrum Crystal Multiplier RSS Sample
  • Darmowa próbka
MPN:
DS1080L
Producent:
ANALOG DEVICES
Dodany do bazy:
Ostatnio widziany:
Zmiana ceny:
-100% (17.01.2025)
Poprzednia cena:
1.63

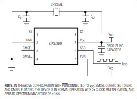
The DS1080L is a low-jitter, crystal-based clock generator with an integrated phase-locked loop (PLL) to generate spread-spectrum clock outputs from 16MHz to 134MHz. The device is pin-programmable to select the clock multiplier rate as well as the dither magnitude. The DS1080L has a spread-spectrum disable mode and a power-down mode to conserve power.

Applications

* Automotive * Cable Modems * Cell Phones * Computer Peripherals * Copiers * PCs * Printers

* Generates Spread-Spectrum Clocks from 16MHz to 134MHz

* Selectable Clock Multiplier Rates of 1x, 2x, and 4x

* Center Spread-Spectrum Dithering

* Selectable Spread-Spectrum Modulation Magnitudes of ±0.5%, ±1.0% and ±1.5%

* Spread-Spectrum Disable Mode

* Low Cycle-to-Cycle Jitter

* Power-Down Mode with High-Impedance Output

* Low Power Consumption

* 3.0V to 3.6V Single Supply Operation

* -40°C to +125°C Temperature Operation

* Small 8-Lead µSOP Package

Elecena nie prowadzi sprzedaży elementów elektronicznych, ani w niej nie pośredniczy.

Produkt pochodzi z oferty sklepu