elecena.pl

3.3V Spread-Spectrum EconOscillator

Analog Devices

3.3V Spread-Spectrum EconOscillator RSS Sample
  • Darmowa próbka
MPN:
DS1087L
Producent:
ANALOG DEVICES
Dodany do bazy:
Ostatnio widziany:
Zmiana ceny:
-100% (19.01.2025)
Poprzednia cena:
1.38

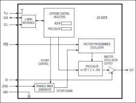
The DS1087L is a clock generator that produces a spread-spectrum (dithered) square-wave output of frequencies from 130kHz to 66.6MHz. The DS1087L is shipped from the factory programmed at a specific frequency and spread-spectrum percentage. The user still has access to an internal frequency divider, selectable 2% or 4% dithered output, and programmable output power-down/disable mode through a 2-wire programming interface. All the device settings are stored in nonvolatile (NV) EEPROM allowing it to operate in stand-alone applications. The DS1087L has power-down and output-enable control pins for power-sensitive applications.

Applications

* Cable Modems * Cell Phones * Computer Peripherals * Copiers * PCs * Printers

* Factory Programmed Square-Wave Generator from 130kHz to 66.6MHz

* No External Timing Components Required

* EMI Reduction

* 2.7V to 3.6V Supply

* User Programmable Down to 130kHz with Divider (Dependent on Master Oscillator Frequency)

* 2% or 4% Selectable Dithered Output

* Glitchless Output-Enable Control

* 2-Wire Serial Interface

* Nonvolatile Settings

* Power-Down Mode

* Programmable Output Power-Down/Disable Mode

Elecena nie prowadzi sprzedaży elementów elektronicznych, ani w niej nie pośredniczy.

Produkt pochodzi z oferty sklepu