elecena.pl

Parallel-Interface Elapsed Time Counter

Analog Devices

Parallel-Interface Elapsed Time Counter RSS Sample
  • Darmowa próbka
MPN:
DS1318
Producent:
ANALOG DEVICES
Dodany do bazy:
Ostatnio widziany:
Zmiana ceny:
-100% (21.01.2025)
Poprzednia cena:
2.86

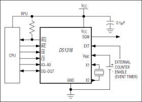
The DS1318 parallel-interface elapsed time counter (ETC) is a 44-bit counter that maintains the amount of time that the device operates from main and/or backup power or during an external event. The internal frequency of the counter clock is 4.096kHz, which provides a 244µs resolution and a maximum count of over 136 years. A built-in power-sense circuit detects power failures, automatically switches to the backup supply, and controls the timer. If an external event timer is desired, the control input EXT can control the counter operation. An open-drain output provides an interrupt, and a square-wave output provides a programmable square wave. The DS1318 is accessed through a byte-wide parallel interface, and operates over the industrial temperature range.

Applications

* Industrial Controls * Power Metering * Servers

* Byte-Wide Parallel Interface

* 44-Bit Binary Counter Provides Timer with 244µs Resolution

* Automatic Power-Fail Detect and Switch Circuitry Selects Power Source from the Primary Power and the Battery, and Write Protects the Internal Registers

* Internal Power-Fail Circuit Allows Timer to Provide Primary or Battery Operation Times

* Timer can Alternately Provide an Event Timer of Either an Active-High or Active-Low Pulse

* Interrupt Output Generated Periodically or When the Upper 32 Bits of the Counter Match an Alarm Register

* Square-Wave Output with 16 Selectable Frequencies from 32.768kHz to 0.5Hz

* +3.3V Operation

* Industrial Temperature Range: -40°C to +85°C

Elecena nie prowadzi sprzedaży elementów elektronicznych, ani w niej nie pośredniczy.

Produkt pochodzi z oferty sklepu