elecena.pl

I²C, 32-Bit Binary Counter Watchdog Clock

Analog Devices

I²C, 32-Bit Binary Counter Watchdog Clock RSS Sample
  • Darmowa próbka
MPN:
DS1371
Producent:
ANALOG DEVICES
Dodany do bazy:
Ostatnio widziany:
Zmiana ceny:
-100% (21.01.2025)
Poprzednia cena:
2.01

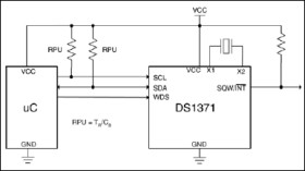
The DS1371 is a 32-bit binary counter that is designed to continuously count time in seconds. An additional counter that can generate a periodic alarm or serve as a watchdog timer is also provided. If enabled as a watchdog timer, the watchdog strobe input pin provides a hardware reset of the counter. If disabled, this counter can be used as 3 Bytes of general-purpose RAM. A configurable output can be used as an interrupt or provide a square wave at one of four selectable frequencies. The device is programmed serially through a I²C bidirectional bus.

Applications

* Elapsed Time Measurements * Point-of-Sale Equipment * Portable Instrumentation * Servers

* 32-Bit Binary Counter

* 24-Bit Binary Counter Provides Periodic Alarm, Watchdog Timer, or RAM

* Strobe Input to Reset Watchdog Timer

* Single Output Configurable as Interrupt or Square Wave

* I²C Serial Interface

* Low-Voltage Operation

* Operating Temperature Range: -40°C to +85°C

* Available in 8-Pin µSOP

Elecena nie prowadzi sprzedaży elementów elektronicznych, ani w niej nie pośredniczy.

Produkt pochodzi z oferty sklepu