elecena.pl

I²C Digital Input RTC with Alarm

Analog Devices

I²C Digital Input RTC with Alarm RSS Sample
  • Darmowa próbka
MPN:
DS1375
Producent:
ANALOG DEVICES
Dodany do bazy:
Ostatnio widziany:

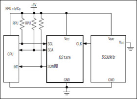
The DS1375 digital real-time clock (RTC) is a low-power clock/calendar that does not require a crystal. The device operates from a digital clock input pin at one of four frequencies: 32.768kHz, 8.192kHz, 60Hz, or 50Hz. It maintains seconds, minutes, hours, day, date, month, and year information. The date at the end of the month is automatically adjusted for months with fewer than 31 days, including corrections for leap year. The clock operates in either the 24-hour or 12-hour format with an AM/PM indicator. Two programmable time-of-day/date alarms, a programmable square-wave output, and 16 bytes of SRAM are provided. Address and data are transferred serially through an I²C bidirectional bus.

Applications

* Appliances * Automotive * Consumer Electronics * RTC Complement to the DS32kHz TCXO

* RTC Counts Seconds, Minutes, Hours, Day, Date,Month, and Year with Leap-Year Compensation Valid Up to 2100

* Two Programmable Alarms

* Programmable Square-Wave Output

* Operates from a 32.768kHz, 8.192kHz, 60Hz, or 50Hz Digital Clock Signal

* 16 Bytes of SRAM

* Fast (400kHz) I²C Interface

* 1.7V to 5.5V Operation

Elecena nie prowadzi sprzedaży elementów elektronicznych, ani w niej nie pośredniczy.

Produkt pochodzi z oferty sklepu