Fast Sample-and-Hold Circuit
Analog Devices
RSS
Sample
- Darmowa próbka
- MPN:
- DS1843
- Producent:
- ANALOG DEVICES
- Dodany do bazy:
- Ostatnio widziany:
Sugerowane produkty dla ds1843
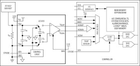
The DS1843 is a sample-and-hold circuit useful for capturing fast signals where board space is constrained. It includes a differential, high-speed switched capacitor input sample stage, offset nulling circuitry, and an output buffer. The DS1843 is optimized for use in optical line transmission (OLT) systems for burst-mode RSSI measurement in conjunction with an external sense resistor.
Applications
* Gigabit Ethernet Passive Optical Network (GEPON) OLT * Gigabit Passive Optical Network (GPON) OLT * GPON Optical Network Unit * Sample and Hold
* Fast Sample Time < 300ns
* Hold Time > 100µs
* Low Input Offset
* Buffered Output
* Small, 8-Pin µDFN (2mm x 2mm) Pb-Free Package
Elecena nie prowadzi sprzedaży elementów elektronicznych, ani w niej nie pośredniczy.
Produkt pochodzi z oferty sklepu Analog Devices