elecena.pl

SFP Laser Controller and Diagnostic IC

Analog Devices

SFP Laser Controller and Diagnostic IC RSS Sample
  • Darmowa próbka
MPN:
DS1864
Producent:
ANALOG DEVICES
Dodany do bazy:
Ostatnio widziany:
Zmiana ceny:
-100% (19.01.2025)
Poprzednia cena:
3.77

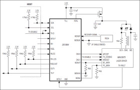
The DS1864 is an SFF-8472 multisource agreement (MSA)-compliant laser controller/monitor that is ideal for SFP optical-transceiver module designs. It controls laser driver bias and modulation currents through a pair of temperature-controlled current-sink DACs. System diagnostics are provided by monitoring three analog inputs, VCC, and temperature through the internal temperature sensor. The device also contains all EEPROM required by the SFF-8472 MSA, including all A0h and A2h EEPROM. The DS1864's memory map can be configured to be compatible with both the DS1852/DS1856 and the DS1859 memory maps. Additionally, memory is secured with customer-configurable two-level password protection.

Eye-safety features are integrated by three fast-trip comparators that monitor transmit-power high, transmit-power low, and bias current. The fast-trip comparators drive a FET driver output to disable the laser in the case of eye safety violation.

With its integrated laser driver control, system diagnostics, eye-safety features, and internal temperature sensor, the DS1864 provides an ideal solution for SFP optical transceiver modules by improving system performance, reducing board space, and simplifying design.

Applications

* Laser Control and Monitoring * SFP Optical Transceiver Modules

* SFF-8472 MSA Compatible

* Five Monitored Channels (Temperature, VCC, MON1, MON2, MON3)

* Three External Analog Inputs (MON1, MON2, MON3) Support Internal and External Calibration

* Enhanced RSSI Monitoring (26dB Range, 0.5dB Accuracy)

* Scalable Dynamic Range for External Analog Inputs

* Internal Direct-to-Digital Temperature Sensor Alarm and Warning Flags for All Monitored Channels

* Two Linear 8-Bit Current-Sink DACs

* Two User-Selectable Full-Scale Ranges (0.5mA or 1.5mA)

* Values Changeable Every 2°C

* Three Fast-Trip Comparators (Tx Power High, Tx Power Low, and Bias Current) for Eye Safety

* Flexible, Two Level Password Scheme Provides Three Levels of Security

* Provides All Optional and Required SFF-8472 MSA EEPROM (Both A0h and A2h Memory)

* I²C-Compatible Serial Interface

* Operates from a 3.3V or 5V Supply

* -40°C to +95°C Operating Temperature Range

* 28-Pin TQFN Package (5mm x 5mm)

Elecena nie prowadzi sprzedaży elementów elektronicznych, ani w niej nie pośredniczy.

Produkt pochodzi z oferty sklepu