elecena.pl

Ultra3 LVD/SE SCSI Terminator

Analog Devices

Ultra3 LVD/SE SCSI Terminator RSS Sample
  • Darmowa próbka
MPN:
DS2119M
Producent:
ANALOG DEVICES
Dodany do bazy:
Ostatnio widziany:

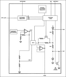
The DS2119M Ultra3 LVD/SE SCSI terminator is both a low-voltage differential (LVD) and single-ended (SE) terminator. The multimode operation enables the designer to implement LVD in current products while allowing the end-user SE-backward compatibility with legacy devices. If the device is connected in an LVD-only bus, the DS2119M will use LVD termination. If any SE devices are connected to the bus, the DS2119M will use SE termination. This is accomplished automatically inside the part by sensing the voltage on the SCSI bus DIFFSENS line.

For the LVD termination, the DS2119M integrates two current sources with nine precision resistor strings. For the SE termination, one regulator and nine precision 110Ω resistors are used. Three DS2119M terminators are needed for a wide SCSI bus.

* Fully Compliant with SCSI SPI-2, SPI-3, SPI-4, Ultra160, and Ultra320

* Provides Multimode Low-Voltage

* Differential/Single-Ended (LVD/SE)

* Termination for Nine Signal Line Pairs

* Autoselection of LVD or SE Termination

* 5% Tolerance on SE and LVD Termination Resistance

* Low Power-Down Capacitance of 3pF

* On-Board Thermal Shutdown Circuitry

* SCSI Bus Hot Plug Compatible

* Fully Supports Actively Negated SE SCSI Signals

Elecena nie prowadzi sprzedaży elementów elektronicznych, ani w niej nie pośredniczy.

Produkt pochodzi z oferty sklepu