Single-Cell NiMH Charger
Analog Devices
RSS
Sample
- Darmowa próbka
- MPN:
- DS2710
- Producent:
- ANALOG DEVICES
- Dodany do bazy:
- Ostatnio widziany:
- Zmiana ceny:
- -100% (21.01.2025)
- Poprzednia cena:
- 2.43
Sugerowane produkty dla ds2710
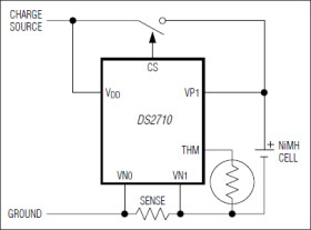
The DS2710 is ideal for in-system charging of single-cell nickel metal hydride (NiMH) cells for low-current portable applications. Inputs to the DS2710 include USB voltage sources and 5V regulated adapters. Temperature, voltage, and charge time are monitored to provide proper fast-charging control algorithms for single-cell NiMH or nickel cadmium (NiCd) batteries. The DS2710 includes battery tests to detect defective or inappropriate cells such as alkaline primary batteries.
Applications
* Battery-Powered Toys * Cordless Mouse * Small Rechargeable Devices * Voice Recorders
* Charges Single-Cell NiMH Cells
* Switch-Mode Topologies Supported by Hysteretic Control Technique
* Precharges Deeply Depleted Cells
* Fast-Charges NiMH with -ΔV Termination Sensitivity of 2mV (typ)
* Monitors Voltage, Temperature, and Time for Safety and Secondary Termination
* Regulates Charge Current
* Designed for External pMOS
* Rail-to-Rail MOSFET Driver
* Tiny 10-Pin TDFN Package (3mm x 4mm)
Elecena nie prowadzi sprzedaży elementów elektronicznych, ani w niej nie pośredniczy.
Produkt pochodzi z oferty sklepu Analog Devices