elecena.pl

4Kb I²C/SMBus EEPROM with Nonvolatile PIO

Analog Devices

4Kb I²C/SMBus EEPROM with Nonvolatile PIO RSS Sample
  • Darmowa próbka
MPN:
DS28CZ04
Producent:
ANALOG DEVICES
Dodany do bazy:
Ostatnio widziany:

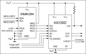
The DS28CZ04 combines 4Kb (512 x 8) EEPROM with 4 PIO lines. Communication with the device is accomplished with an industry standard I²C and SMBus™ interface. The memory is organized as two segments of 256 bytes with single byte and up to 16-byte block write capability. Individual PIO lines may be configured as inputs or outputs. The power-on state of PIO programmed as outputs is stored in nonvolatile memory. All PIO may be reconfigured by the user through the serial interface.

Applications

* 4G SFP Copper Modules * RAID Systems * Servers * SFF-8472, SFP Fiber Modules

* 4Kb (512 x 8) EEPROM Organized in Two 256-Byte Blocks

* Single Byte and up to 16-Byte EEPROM Write Sequences

* Write-Protect Control Pin for the Entire EEPROM Array

* Endurance 200k Cycles per Block at 25°C; 10ms max EEPROM Write Cycle

* 4 PIO Lines

* Each PIO is Configured to Input or Output Mode on Startup by Stored Value

* All PIOs are Reconfigurable after Startup

* Serial Interface User-Programmable for I²C Bus and SMBus Compatibility

* Supports 100kHz and 400kHz I²C Communication Speeds

* Operating Range: 2.0V to 5.25V, -40°C to +85°C

* 4mm x 4mm 12-Pin TQFN Package

Elecena nie prowadzi sprzedaży elementów elektronicznych, ani w niej nie pośredniczy.

Produkt pochodzi z oferty sklepu