elecena.pl

DeepCover Secure Authenticator with 1-Wire SHA-256 and 512-Bit User EEPROM

Analog Devices

DeepCover Secure Authenticator with 1-Wire SHA-256 and 512-Bit User EEPROM RSS Sample
  • Darmowa próbka
MPN:
DS28EL15
Producent:
ANALOG DEVICES
Dodany do bazy:
Ostatnio widziany:
Zmiana ceny:
-100% (19.01.2025)
Poprzednia cena:
1.20

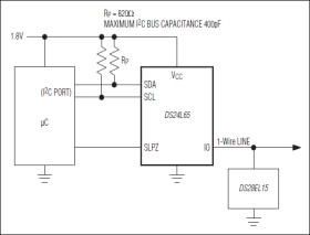
DeepCover® embedded security solutions cloak sensitive data under multiple layers of advanced physical security to provide the industry's most secure key storage possible. The Deepcover Secure Authenticator (DS28EL15) combines crypto-strong bidirectional secure challenge-and-response authentication functionality with an implementation based on the FIPS 180-3-specified Secure Hash Algorithm (SHA-256). A 512-bit user-programmable EEPROM array provides nonvolatile storage of application data. Additional protected memory holds a read-protected secret for SHA-256 operations and settings for memory protection control. Each device has its own guaranteed unique 64-bit ROM identification number (ROM ID) that is factory programmed into the chip. This unique ROM ID is used as a fundamental input parameter for cryptographic operations and also serves as an electronic serial number within the application. A bidirectional security model enables two-way authentication between a host system and slave-embedded DS28EL15. Slave-to-host authentication is used by a host system to securely validate that an attached or embedded DS28EL15 is authentic. Host-to-slave authentication is used to protect DS28EL15 user memory from being modified by a nonauthentic host. The DS28EL15 communicates over the single-contact 1-Wire® bus at overdrive speed. The communication follows the 1-Wire protocol with the ROM ID acting as node address in the case of a multidevice 1-Wire network.

Our Secure Drug Delivery video shows how Maxim security products can be used to authenticate remote drug delivery.

Applications

* Identification and authentication of consumables

* Reference Design License Management

* Sensor/Accessory Authentication and Calibration

* System Intellectual Property Protection

* Symmetric-Key-Based Bidirectional Secure Authentication Model Based on SHA-256

* Strong Authentication with a High-Bit-Count User-Programmable Secret and Input Challenge

* 512 Bits of User EEPROM Partitioned Into Two Pages of 256 Bits

* User-Programmable and Irreversible EEPROM Protection Modes Including Authentication, Write and Read Protect, and OTP/EPROM Emulation

* Unique Factory-Programmed, 64-Bit Identification Number

* Single-Contact 1-Wire Interface

* Operating Range: 1.8V ±5%, -40°C to +85°C

* ±8kV HBM ESD Protection (typ)

* 6-Pin TDFN-EP Package

Elecena nie prowadzi sprzedaży elementów elektronicznych, ani w niej nie pośredniczy.

Produkt pochodzi z oferty sklepu