elecena.pl

DeepCover Secure Authenticator with 1-Wire SHA-256 and 4Kb User EEPROM

Analog Devices

DeepCover Secure Authenticator with 1-Wire SHA-256 and 4Kb User EEPROM RSS Sample
  • Darmowa próbka
MPN:
DS28EL25
Producent:
ANALOG DEVICES
Dodany do bazy:
Ostatnio widziany:

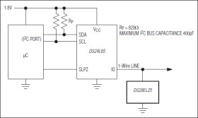
DeepCover® embedded security solutions cloak sensitive data under multiple layers of advanced physical security to provide the industry’s most secure key storage possible. The Deepcover Secure Authenticator (DS28EL25) combines crypto-strong, bidirectional, secure challenge-and-response authentication functionality with an implementation based on the FIPS 180-3-specified Secure Hash Algorithm (SHA-256). A 4Kb user-programmable EEPROM array provides nonvolatile storage of application data and additional protected memory holds a read-protected secret for SHA-256 operations and settings for user memory control. Each device has its own guaranteed unique 64-bit ROM identification number (ROM ID) that is factory programmed into the chip. This unique ROM ID is used as a fundamental input parameter for cryptographic operations and also serves as an electronic serial number within the application. A bidirectional security model enables two-way authentication between a host system and slave-embedded DS28EL25. Slave-to-host authentication is used by a host system to securely validate that an attached or embedded DS28EL25 is authentic. Host-to-slave authentication is used to protect DS28EL25 user memory from being modified by a nonauthentic host. The SHA-256 message authentication code (MAC), which the DS28EL25 generates, is computed from data in the user memory, an on-chip secret, a host random challenge, and the 64-bit ROM ID. The DS28EL25 communicates over the single-contact 1-Wire® bus at overdrive speed. The communication follows the 1-Wire protocol with the ROM ID acting as node address in the case of a multiple-device 1-Wire network. Applications

* Authentication of Network-Attached Appliances

* Key Generation and Exchange for Cryptographic Systems

* Printer Cartridge ID/Authentication

* Reference Design License Management

* Secure Feature Setting for Configurable Systems

* Sensor/Accessory Authentication and Calibration

* System Intellectual Property Protection

* Symmetric Key-Based Bidirectional Secure Authentication Model Based on SHA-256

* Dedicated Hardware-Accelerated SHA Engine for Generating SHA-256 MACs

* Strong Authentication with a High Bit Count, User-Programmable Secret, and Input Challenge

* 4096 Bits of User EEPROM Partitioned Into 16 Pages of 256 Bits

* User-Programmable and Irreversible EEPROM Protection Modes Including Authentication, Write and Read Protect, and OTP/EPROM Emulation

* Unique, Factory-Programmed 64-Bit Identification Number

* Single-Contact 1-Wire Interface Communicates with Host at Up to 76.9kbps

* Operating Range: 1.8V ±5%, -40°C to +85°C

* Low-Power 5µA (typ) Standby

* ±8kV Human Body Model ESD Protection (typ)

* 6-Pin TDFN Package

Elecena nie prowadzi sprzedaży elementów elektronicznych, ani w niej nie pośredniczy.

Produkt pochodzi z oferty sklepu