elecena.pl

Single-Channel, Automotive CCFL Controller

Analog Devices

Single-Channel, Automotive CCFL Controller RSS Sample
  • Darmowa próbka
MPN:
DS3881
Producent:
ANALOG DEVICES
Dodany do bazy:
Ostatnio widziany:

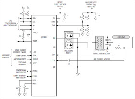
The DS3881 is a single-channel cold-cathode fluorescent lamp (CCFL) controller for automotive applications that provides up to 300:1 dimming. It is ideal for driving CCFLs used to backlight liquid crystal displays (LCDs) in navigation and infotainment applications and for driving CCFLs used to backlight instrument clusters. The DS3881 is also appropriate for use in marine and aviation applications.

The DS3881 features EMI suppression functionality and provides a lamp current overdrive mode for rapid lamp heating in cold weather conditions. The DS3881 supports a single lamp configuration with fully independent lamp control and minimal external components. Multiple DS3881 controllers can be cascaded to support applications requiring more than one lamp. Control of the DS3881, after initial programming setup, can be completely achieved through I²C software communication. Many DS3881 functions are also pin-controllable if software control is not desired.

Applications

* Automotive LCDs * Instrument Clusters * Marine and Aviation LCDs

* Single-Channel CCFL Controller for Backlighting LCD Panels and Instrument Clusters in Automotive Navigation/Infotainment Applications

* Minimal External Components Required

* I²C Interface

* Per-Channel Lamp-Fault Monitoring for Lamp-Open, Lamp-Overcurrent, Failure to Strike, and Overvoltage Conditions

* Status Register Reports Fault Conditions

* Accurate (±5%) Independent On-Board Oscillators for Lamp Frequency (40kHz to 100kHz) and DPWM Burst-Dimming Frequency (22.5Hz to 440Hz)

* Lamp and DPWM Frequencies can be Synchronized with External Sources to Reduce Visual LCD Artifacts in Video Applications

* Spread-Spectrum Lamp Clock Reduces EMI

* Lamp Frequency can be Stepped Up or Down to Move EMI Spurs Out of Band

* Lamp Current Overdrive Mode with Automatic Turn-Off Quickly Warms Lamp in Cold Temperatures

* Analog or Digital Brightness Control

* 300:1 Dimming Range Possible Using the Digital Brightness Control Option

* Programmable Soft-Start Minimizes Audible Transformer Noise

* On-Board Nonvolatile (NV) Memory Allows Device Customization

* 8-Byte NV User Memory for Storage of Serial Numbers and Date Codes

* Low-Power Standby Mode

* 4.75V to 5.25V Single-Supply Operation

* Temperature Range: -40°C to +105°C

* 24-Pin TSSOP Package

Elecena nie prowadzi sprzedaży elementów elektronicznych, ani w niej nie pośredniczy.

Produkt pochodzi z oferty sklepu