elecena.pl

Triple, 8-Bit NV Variable Resistor with Dual Settings and User EEPROM

Analog Devices

Triple, 8-Bit NV Variable Resistor with Dual Settings and User EEPROM RSS Sample
  • Darmowa próbka
MPN:
DS3901
Producent:
ANALOG DEVICES
Dodany do bazy:
Ostatnio widziany:
Zmiana ceny:
-100% (17.01.2025)
Poprzednia cena:
1.51

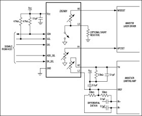
The DS3901 is a triple, 8-bit nonvolatile (NV) variable resistor. Each of the resistors has two setting registers, which are selectable by software or by pin configuration. The selected register determines the value of the variable resistor. Additionally, all three resistors have a high-impedance setting. Resistor R0 has the additional flexibility of allowing an external shunt resistor to provide increased dynamic range. Internal address settings allow the DS3901 slave address to be programmed to one of 128 possible addresses. The DS3901 also features an optional password-protection scheme that allows the protection of sensitive data.

* Three 256-Position Linear Digital Resistors

* Full-Scale Resistances 50kΩ, 30kΩ, 20kΩ

* Dual NV Settings for Each Resistor

* Low Temperature-Coefficient Resistors

* I²C Serial Interface

* Wide Operating Voltage (2.4V to 5.5V)

* Two-Level Password Write Protection

* 232 Bytes of User EEPROM

* Programmable Slave Address

* -40°C to +95°C Operating Temperature Range

Elecena nie prowadzi sprzedaży elementów elektronicznych, ani w niej nie pośredniczy.

Produkt pochodzi z oferty sklepu